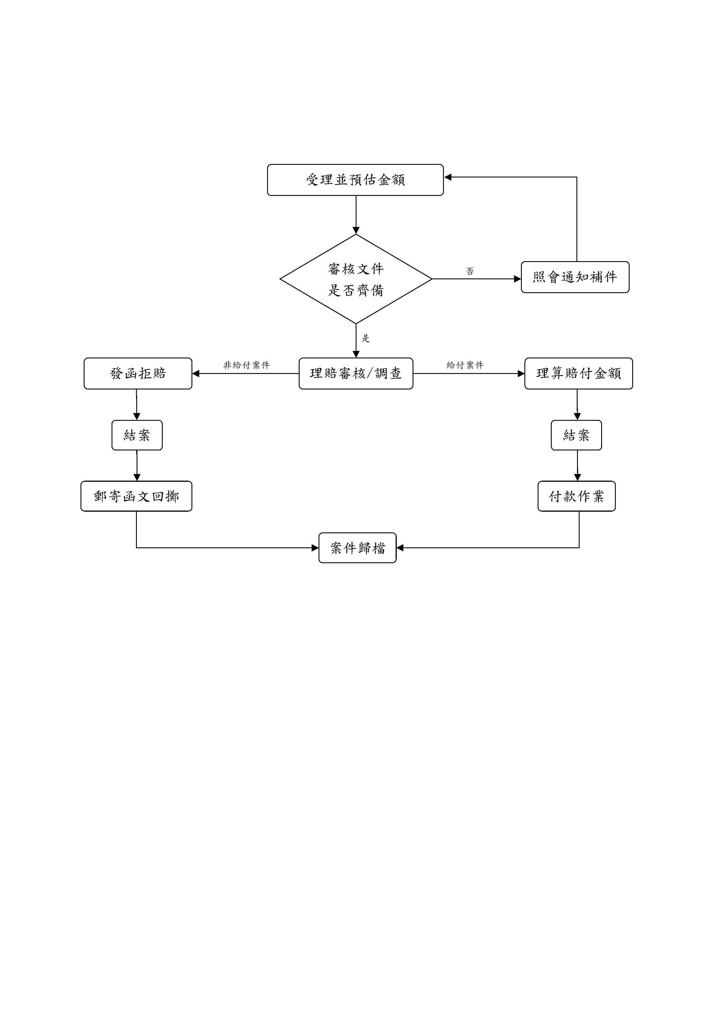
健康傷害險 專案DM 樂齡保2.1 DM 旺旺保3.1 DM 旺寶貝1.1 DM 新健康旺旺DM 頭家友夠旺DM 相關文件下載 重大災害防救者團體傷害保險要保書 招攬人員報告書 批改申請書 理賠申請書 個人資料蒐集同意書 傷害險理賠應備文件 健康險理賠應備文件 理賠流程圖 微型保險理賠所需文件 新版「臺灣地區傷害保險個人職業分類表」